热点资讯
第3金!谷爱凌,果然飞起来了!

新华网·宝藏青年工作室、新华社、央视新闻、人民日报2022-02-08 17:31:35

同日宣布,集体辞职!

新晚报综合极目新闻2022-02-07 17:34:43

这张“春节带娃值班表”火了!

萧山公安、现代快报2022-02-07 17:33:08

今天,谷爱凌冬奥首秀!

新闻晨报、晶报等2022-02-07 17:32:26

朋友圈可以发20张图了,但体验有点怪

澎湃新闻 综合报道2022-01-28 09:56:22

90后平均存款126万?这些榜单刷屏,官方回应!

中国青年报、上海网络辟谣2022-01-28 09:55:23

休了年假就不能拿年终奖?判了!

每日经济新闻、九派新闻、杭州交通9182022-01-28 09:54:49

挂“手术室里全是钱”的医院,什么来头

北京青年报客户端2022-01-28 09:53:59

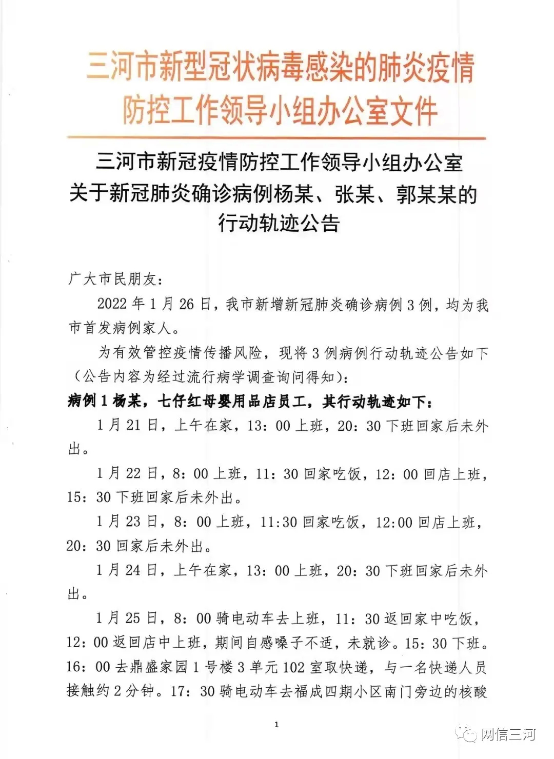
今早7点,河北一地开展重点地区第三轮全员核酸检测

三河市新型冠状病毒感染的肺炎疫情防控工作领导小组办公室2022-01-28 09:47:01

刚刚通报!河北新增4例本土确诊病例

河北卫健委2022-01-27 09:45:40

国家图书馆否认!

南方都市报(nddaily)、N视频报道2022-01-27 09:43:33

刚刚,河北官宣:突破4万亿!

河北新闻网2022-01-26 10:15:40

定了!石家庄市2022年10件民生实事

冀时客户端2022-01-26 10:13:46

明确了!严禁!

国家教育部网站2022-01-26 10:12:06

共1521条记录,每页20条,当前第10/77页    第一页|上一页|下一页|最末页  转到第页  
推荐