来源:河北广播电视台冀时新闻
责编:安鹏
时间:2026-02-10 05:48:14

《你早,河北》音频版


【正定古城今天有看头】石家庄市2026年“正定古城过大年”非遗展演暨古城灯会掌灯仪式今天(2月10日)启幕。作为活动的核心亮点之一,非遗大巡游于16:30上演。常山战鼓、井陉拉花、赞皇铁龙灯等8支非遗代表性项目表演队伍,将沿正定南城门—阳和楼—开元寺一线有序巡游展演。

除了精彩的行进式巡游,桃林坪花脸社火、平山渔家乐、黄岩霸王鞭等非遗代表性项目还将在正定南城门东广场和阳和楼西广场开展定点演出。

古城灯会掌灯仪式将于17:30举行。鼓乐齐鸣间,提灯古装仕女翩跹起舞,正定历史名人走秀带您穿越古今,让观众在光影流转中感受古城的历史底蕴与文化传承。
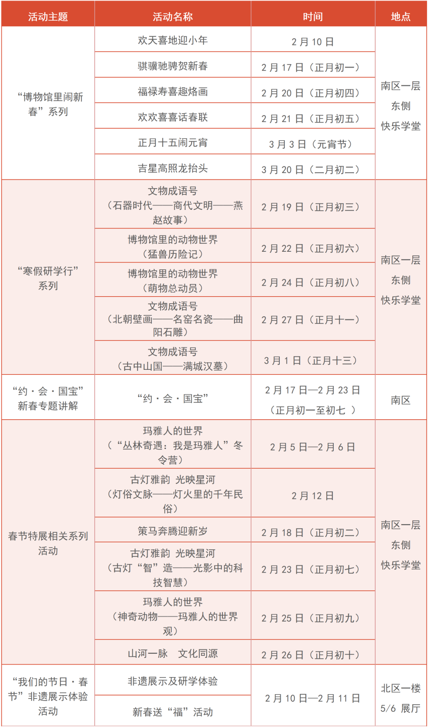
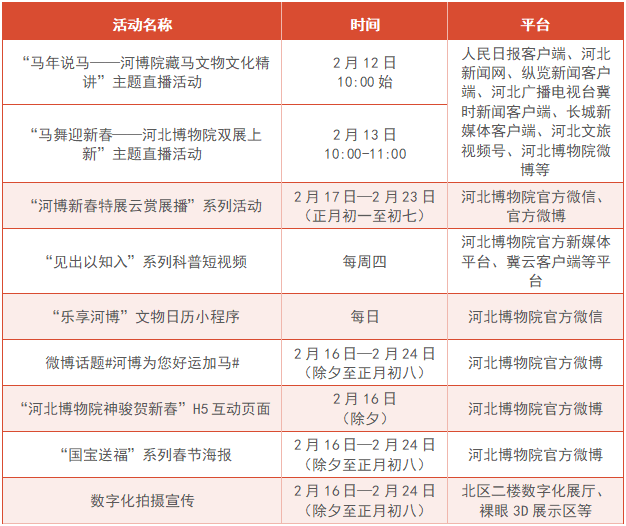
【博物馆里过大年】河北博物院除夕至正月初七均对外开放,仅腊月二十八闭馆一天。春节期间,河北博物院将推出110余项活动,包括67个线上线下展览、20项社教活动和10余项文创惠民活动等。(请上下滑动查看图片)






【多地免费乘车、停车】春节将至,河北多地宣布春节假期公交、停车免费,以方便市民、游客出行。详情>>

【一图读懂】《现代化首都都市圈空间协同规划(2023-2035年)》近日获党中央、国务院批复,成为全国首个由党中央、国务院批复的都市圈规划。详情>>
【最低首付款比例下调】2月4日起,河北省商业用房(含商住两用房)购房贷款最低首付款比例调整为不低于30%。此前,商业用房贷款最低首付款比例为50%,商住两用房最低首付款比例为45%。
【“药店价格热力图”在河北上线】河北省医保局近日上线“药店价格热力图”,已覆盖超2万家药店,通过采集区域内定点药店的药品价格信息,形成反映每家药店药品价格总水平高低的“指数”,并将地图上的药店由绿到红标上颜色,让消费者可以一眼分辨出哪些药店的价格可能更实惠。

【招聘“不打烊”】石家庄市今年将开展11项公共就业招聘专项活动,做到“月月有活动”,其中1—3月,推出春风行动暨就业援助季活动;4—5月,推出全国城市联合招聘高校毕业生春季专场活动。详情>>
【“一证通行”】石家庄正定国际机场自2月8日起开启“一证通行”模式,国内航班旅客只需一张身份证,就能轻松搞定托运、安检、登机全程,无需再额外换取登机牌。详情>>
【河北考古“双星”】2025年中国考古新成果近日发布,六项中河北何以占两席?(请上下滑动查看图片)

【河北气温开启回升路】今天(2月10日),全省晴间多云,气温开启回升路,未来两天,我省大部分地区最高温直冲10℃以上。石家庄晴,-2~12°C;雄安新区晴,-5~9°C;北京晴,-5~9°C。


【《中华有好戏》春节戏曲晚会】两百载梆子传情,京津冀同心唱韵!
【非遗过大年·石家庄篇】在传统里遇见最浓的中国味儿。
【重阳说】美伊在阿曼举行间接会谈后,伊朗再次亮明其在核问题上的立场。当地时间2月8日上午,伊朗外交部长阿拉格齐表示,即使面临战争威胁,伊朗也绝不接受“零浓缩”要求。

【虽远必诛!缅甸妙瓦底KK园区已被荡平】中缅泰联合清剿缅甸妙瓦底赌诈园区行动中抓获的1500余名犯罪嫌疑人已押解回国。截至目前,妙瓦底KK园区630余栋相关建筑物已被全部拆除。2025年初,中缅泰建立联合打击电信网络诈骗犯罪部级协调机制,持续开展多轮打击行动。
【文物保护不容蛀虫】2月9日,江苏通报南京博物院文物管理问题调查处理情况。经查,徐湖平担任南博原常务副院长期间,未按规定履行鉴定、复核审议程序,违规签批向总店调拨《江南春》图卷等书画的申请,违规决定调拨书画用于销售。徐湖平还涉嫌其他严重违纪违法问题,目前正接受纪检监察机关纪律审查和监察调查。详情>>
人民日报客户端2月9日发布评论文章指出,在文物保护上,只要有违法违规行为,无论时间过去多久、问题有多复杂、涉及到什么人,都会一查到底、绝不放任。详情>>
【日本更危险了】第51届日本众议院选举于2月8日进行投票和计票,自民党获得历史性胜利,议席数达到316,单独超过了众议院议席总数的三分之二,属战后首次。与此同时,由立宪民主党和公明党组建的“中道改革联合”惨败,原本意图扩大选前的172席位,却丢失了超100个席位,左翼政党的势力遭大幅削弱。
外交部2月9日指出,本次日本大选反映一些深层次结构性的问题,以及思潮动向趋势,值得日本各界有识之士和国际社会深思,殷鉴不远,不可不察。
上海外国语大学日本研究中心主任、教授廉德瑰表示,高市政策主张是修改安保三文件、自卫队写入宪法、解禁武器出口等,自民党获得历史性胜利显示日本民意已经右倾。但在修宪问题上,仍需众参两院各自获得三分之二以上赞成,并在国民投票中获得过半支持,门槛依然很高。中道左派崩塌、自民党独大、股市狂飙,众议院选举重塑日本政经版图>>
【美国主导的“和平委员会”首会在即,多国拒“入群”】据法新社2月8日报道,多国领导人受邀参加美国总统特朗普创立的“和平委员会”第一次会议,会议预计于2月19日举行。特朗普倡导的“和平委员会”设想是结束加沙战争。美国官员称,“哪些国家会出席、与会者职级如何”等关键信息“什么都没确定下来”。阿根廷和匈牙利等国家答应参会,法国、意大利、挪威、捷克和克罗地亚等不少国家均表示拒绝,还有部分政要则在审慎观望。
分析指出,“和平委员会”遇冷的背后,是绕不开的几大争议:其功能定位引起外界不安;加沙战后安排的公正性遭到广泛质疑;“委员会”类似“私人俱乐部”式的制度设计,也引发争议。详情>>
【辞职、道歉、调查,大西洋两岸陷入“风暴眼”】挪威外交部2月8日称,已启动对挪威驻约旦及伊拉克大使莫娜·尤尔的调查。这名资深外交官因与已故美国富商爱泼斯坦有关联而辞职。世界经济论坛总裁、前挪威外交大臣博尔格·布伦德及挪威前首相亚格兰等人也牵涉其中。英国首相办公厅主任摩根·麦克斯威尼8日因英国前驻美国大使彼得·曼德尔森涉爱泼斯坦案引咎辞职,他曾向英国首相斯塔默建议任命曼德尔森为驻美大使。此外,86岁的法国前文化部长雅克·朗7日也提出辞去智库“阿拉伯世界研究所”所长一职。 详情>>
【葡萄牙能否延续“欧洲例外”?】当地时间2月8日,中左翼社会党候选人安东尼奥·塞古罗在葡萄牙总统选举中战胜极右翼政党“够了”党领导人安德烈·文图拉,取得决定性胜利。在欧洲民族主义崛起的背景下,葡萄牙长期被视为例外。分析指出,民族主义者在第二轮投票中的出现表明葡萄牙也未能免受欧洲极右势力崛起的影响。投票结果显示,“够了”党超越了执政党在上届议会选举中的成绩。
【马斯克先登月造城,火星放一放】当地时间2月8日,太空探索技术公司创始人马斯克宣布重大战略调整,公司将重心转移至在月球上建造一座“可自我扩张的城市”,并有望在10年内实现这一目标。相比之下,马斯克认为前往火星并建立城市需要20年以上时间。分析指出,马斯克优先选择月球有发射周期、距离、通信和操作等多方面现实原因。马斯克构想的太空城市长啥样?详情>>

【31省份披露去年财政收入】2025年31省份地方一般公共预算收入揭晓。广东2025年财政收入逼近1.4万亿元,总量连续35年居全国首位;江苏突破1万亿元,稳居全国第二;浙江、上海、山东、北京分列第三至第六位。中央财政收入净贡献主要来自东部6省份。四川去年财政收入规模稳居全国第七,河南、河北、湖北、安徽这一收入均超4000亿元,分列第八至十一位。
粤开证券首席经济学家罗志恒表示,多数省份完成了2025年财政收入预算目标。随着更加积极的财政政策持续发力,经济基本面总体平稳,反内卷背景下工业企业利润增速由负转正,有利于税收收入增长。详情>>

【AI届也有“春节档”】2月9日,字节跳动旗下Seedance2.0 Al视频生成模型刷屏海内外互联网,点燃A股“AI应用”板块,引力传媒、荣信文化、中文在线等多只概念股涨停。Seedance 2.0可根据文本或图像创建电影级视频。游戏科学创始人、CEO,《黑神话:悟空》制作人冯骥表示,很庆幸它来自中国。在整个“春节档”,字节跳动、阿里千问、快手、百度等多家大厂已先后发布AI应用新产品,后续或将还有Qwen3.5、DeepSeekV4、豆包2.0等新模型面世。AI应用“春节档”新品一览>>

【天涯社区计划6月重启】“天涯客”微信公众号日前发布公告宣布,推出售价1999元“新天涯创世成员产品服务包”,全球限量发行9999份,招募创世成员成为新天涯的共建者与天涯社区重启者;并推进天涯社区于6月1日恢复访问。创办于1999年的天涯社区是中国互联网早期最著名的论坛之一,《鬼吹灯》《明朝那些事儿》等小说在天涯社区连载。2023年5月27日,天涯社区正式宣布暂停访问服务。
【昔日网红“自嗨锅”被申请破产审查】自嗨锅关联公司杭州金羚羊企业管理咨询有限公司近日新增一则破产审查案件。自嗨锅创始人蔡红亮曾创立零食品牌“百草味”,2016年卖给“好想你”后套现9.6亿元离场,“自嗨锅”是他第二个创业项目。凭借“一人食”“懒人经济”定位和重广告营销,“自嗨锅”曾10分钟内售出500万桶产品,年销售额高达10亿,估值一度飙升至75亿元。但随着2022年后“宅家”需求锐减,自嗨锅热度持续下降,并屡次陷入产品质量等争议。截至目前,杭州金羚羊有6条被执行人信息,被执行金额超过1.4亿元,创始人蔡红亮也被限制高消费。


人民日报2月9日关注河北雄安新区:向新而行,未来之城铺展美丽画卷。

新华社2月9日关注河北枣强:新春走基层丨他们让小镇充满音符。


1952年2月10日,河北省召开公审大贪污犯大会,经最高人民法院批准,判处大贪污犯刘青山(原中共天津地委书记)、张子善(原天津地委副书记)死刑。公审大会召开前,有人提出是否可以向毛泽东主席说说,不要枪毙,给他们一个改过的机会。意见反映到毛泽东那里,毛泽东说,正因为他们两人的地位高,功劳大,影响大,所以才要下决心处决他们。只有处决他们,才可能挽救二十个,二百个,二千个,二万个犯有各种不同程度错误的干部。(来源:中国共产党新闻网)
河北广播电视台冀时新闻
更多新闻资讯,请关注河北广播电视台冀时新闻客户端。

河北共产党员杂志
更多党建最新资讯,请关注河北共产党员微信公众号、河北共产党员网。


策划|冯慧杰、李文亮
监制|葛威、姚烨、齐文进
编审|葛威
编辑|周文宣、李悦、安鹏
后期制作|刘文彪
来源|本台、人民日报、新华社、央广网、央视新闻、中国新闻网、中国共产党新闻网、中国经济网、环球时报、河北日报、纵览客户端、长城新媒体、河北交通、河北天气、中国铁路、澎湃新闻、新京报、红星新闻、椒点视频、海客新闻、我们视频、荔枝新闻、看看新闻、青蜂侠、四川观察、视觉中国等(如有侵权,请联系删除)

河北新闻广播官方合作,二手闲置回收平台“悦焕新”
扫码下单,专人上门回收,现场结账方便快捷。
扫码了解↓↓
