来源:河北广播电视台冀时新闻
责编:安鹏
时间:2026-03-24 05:49:38

《你早,河北》音频版


习近平3月23日在河北雄安新区考察并主持召开深入推进雄安新区高质量建设和发展座谈会时强调,牢牢把握雄安新区功能定位,努力建设新时代创新高地和推动高质量发展样板。
3月23日上午,习近平总书记来到河北雄安新区,察看启动区建设进展,考察中国华能集团有限公司、北京四中雄安校区,了解雄安新区建设发展情况,亲切慰问入驻和在建疏解单位干部职工代表。这是2017年以来,总书记第4次来到雄安新区。详情>>
雄安新区累计完成投资工作量超1万亿元,高质量建设态势强劲、高水平管理成效显著、高质量疏解发展积厚成势,北京非首都功能疏解集中承载地基本形成。
9年来,雄安新区高起点规划、高标准建设、高质量发展,一座“未来之城”,破土、萌芽、生长,阔步向我们走来。今天,这座新城日新月异:城市形态实现格局性变化,现代化城市形象正在显现,现代化城市治理体系不断完善。“数”读“未来之城”>>
春去春归,拔节有声。从晨光漫过白洋淀岸边,到灯光点亮城市夜色,雄安新区昼夜不息,步履不停,正勾勒出未来之城的脉动与新生。

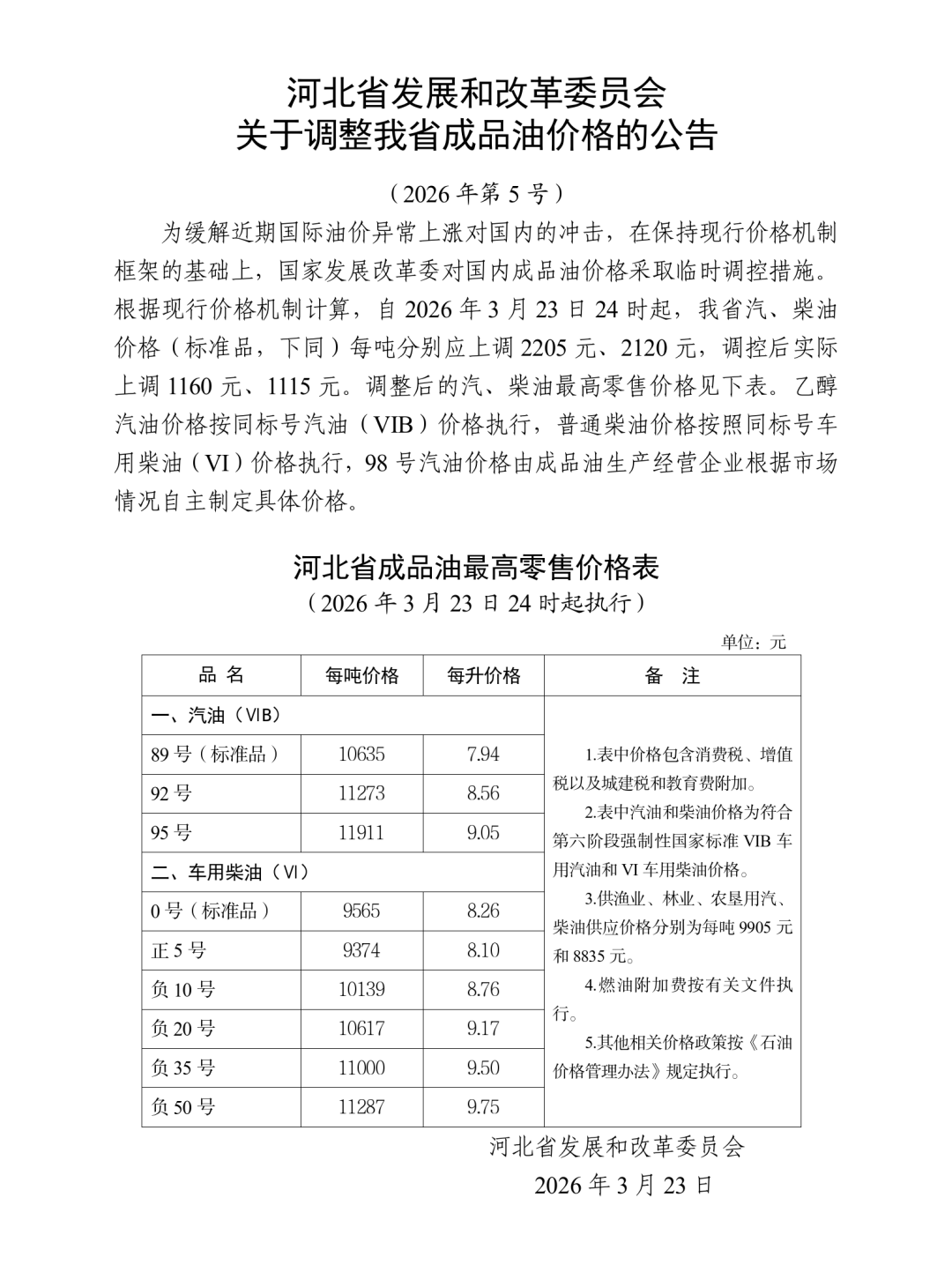
【13年来首次临时调控油价】河北省发改委3月23日发布公告:为缓解近期国际油价异常上涨对国内的冲击,在保持现行价格机制框架的基础上,国家发展改革委对国内成品油价格采取临时调控措施。根据现行价格机制计算,自2026年3月23日24时起,我省汽、柴油价格每吨分别应上调2205元、2120元,调控后实际上调1160元、1115元。此次调控后国内汽、柴油价格(标准品)每升分别上调0.87元左右、0.95元左右,相比不作调控每升少涨0.85元左右。折合到升价,我省92号汽油每升8.56元,95号汽油每升9.05元,0号柴油每升8.26元。

近年来,成品油价格一直按现行机制调整,本次是2013年现行机制实施以来的首次调控。专家分析,国家此举是应对国际油价大幅上涨采取的及时有力举措,对保障国内经济平稳运行具有重要作用。
【为何要临时调控油价】中国宏观经济研究院能源所经济中心副主任田磊表示,近期受美以伊冲突加剧影响,国际市场原油价格大幅上涨,各地区价格涨幅普遍在40%以上,特别是中东地区原油价格快速大幅攀升至每桶150美元以上,连创历史新高,比冲突前上涨超过130%。国际原油价格上涨直接抬升我国进口和用油成本。
国家发展改革委价格成本和认证中心副处长吕指臣介绍,为减缓这些不利影响,减轻下游用户负担,国家对成品油价格采取了临时调控措施,此举充分彰显中国特色社会主义制度优势,是应对国际市场异常波动采取的及时有力举措,对保障国内经济平稳运行具有重要作用,体现了党中央对人民群众的关心关爱。
【国际油价继续大幅上涨怎么办】吕指臣表示,现行国内成品油价格机制设置了每桶130美元的价格调控上限,如果一揽子国际原油的平均价格继续大幅上涨,超过每桶130美元,也就是对应的国内成品油价格(92号汽油平均零售价格)略高于每升10元,将触发价格调控上限,对于超出上限的部分,国内汽、柴油最高零售价格将不提高或少提高,同时为了稳定供应,国家可能会采取一些财税支持政策。详情>>

【走好新的赶考路 以实干出政绩】77年前,党中央离开西柏坡“进京赶考”。今年是中国共产党成立105周年,也是“十五五”开局之年,记者带您重走赶考路,感受新变化。
【打造集群共享升级版】今年,我省将推动107个重点特色产业集群由简单环节共享向系统集成共享提升,打造集群共享升级版,释放数字化改造共享效能。
【发布春季森林草原防火暨安全生产提示】河北省应急管理厅发布春季森林草原防火暨安全生产提示,进入林区草原请严格遵守防火规定,牢记森林草原防火“十不准”,如发现森林草原火情,请立即拨打森林火警电话12119报警。详情>>
【一键签约石家庄家庭医生】由石家庄市卫健委推出的“石家庄数字家医”智能体近日全新上线,并正式入驻蚂蚁阿福App,为居民提供24小时在线的健康咨询、线上挂号、体检报告解读等智能服务。该智能体还支持石家庄居民通过签约所在社区的真人医生,获得专属家庭医生服务。
【民心河水开始置换】为保障石家庄市民心河西线、南线的水质及景观效果,石家庄市排水管护中心将开展两条线路的水体置换工作。此次水体置换工作3月23日正式开始放水,预计经过10天时间,可完成水体置换并恢复景观水位。
【于子迪成就三金王】2026中国游泳公开赛22日在深圳落幕,河北运动员共取得5金1银1铜,其中于子迪一人独揽三金。
【气温持续上升】今天白天,全省多云,多地最高温突破20°C,今天夜间到明天,全省晴间多云。未来3天气温呈上升趋势,25号石家庄最高温将突破25°C。本周后期有冷空气活动,将带来降水,气温也明显下降。


【对话在雄安】雄安是“巨人”,托举孩子看到了更广阔的世界。
【跟着课本游河北】“华北明珠”白洋淀,既有芦苇荡漾、鸥鹭齐飞的水乡灵秀,又有红色历史沉淀的精神力量。

【这些工作未来五年要火】近日发布的“十五五”规划中提出将实施109项重大工程项目,新华社3月23日发文拆解职业新趋势、新空间。文章指出,传统就业范式已经改变,蓝领将实现从“体力型”向“技术型”升级;高端人才需求扩大,“硬科技”工程构建国家级人才“蓄水池”;产业融合就业扩容,跨界复合型岗位将成为重要角色;区域就业格局重构,全国就业版图将实现多极支撑。(请左右滑动查看图片)
【人类选手与机器人同场竞技】2026北京亦庄半程马拉松暨人形机器人半程马拉松赛事将于4月19日鸣枪开跑,人类选手与机器人选手同场竞技。本届机器人半马赛事,参赛队伍数量实现近5倍增长,全国13个省、直辖市及自治区的76家主体超百支参赛队伍提交报名申请;首次涌现的自主导航参赛队伍占比高达38%,汇聚了26个品牌、300余台人形机器人,基本覆盖市场主流机器人品牌。
【12家平台企业被约谈】北京市市场监管局联合市商务局、市文化和旅游局,依法约谈和行政指导携程、去哪儿网、高德等十二家平台企业,集中通报开展平台“内卷式”竞争综合整治以来发现的第一批问题,并提出整改要求。
此次通报的问题主要聚焦四个方面:侵害商家自主经营权,如原价19.8元的“羊肉串加门钉肉饼”套餐和原价21元的西红柿鸡蛋面,被上架活动后,商家实收2.58元、3.31元;设置不合理规则,增加商家经营负担,如携程制定不合理“切客”判定和处罚规则;虚假宣传,侵害消费者合法权益;部分平台合规经营管理体系存在短板。“内卷式”竞争典型事例>>
【警方披露“梅姨”案侦办细节】绰号“梅姨”的犯罪嫌疑人谢某某被成功抓获,广州警方近期披露“梅姨案”侦办细节。从案发至今,专案组历经多次人员更迭,但连续二十多年,警方追捕“梅姨”的脚步从未停歇。警方采用内紧外松的策略,为最终成功抓获谢某某创造了有利条件。自2017年首次公布“梅姨”模拟画像至今,其长相已发生很大变化,网传“梅姨”照片均非她本人。现阶段,警方不会对外公布“梅姨”的照片。详情>>
【整治所谓“官宣”乱象】演员姚晨与曹郁离婚的消息引发网络热议,相关话题迅速登顶热搜,“官宣”成为明星、名人、网红们频繁使用的热词。人民网3月23日发布评论指出,这些“官宣”披着“真实发生”的外衣,核心目的是博取公众注意力,最终成为被刻意放大、消费的舆论“产品”。愈演愈烈的“官宣”闹剧,不仅消解了公共话语的严肃性,更严重扰乱了公共空间的信息传播秩序。让“官宣”回归专属权威发布的本真含义;让公共舆论空间摆脱流量绑架;让真正有价值的公共信息,能够被公众看见、关注,需要全社会形成共识,共同发力。详情>>
【中国政府中东问题特使专题吹风会】中国政府中东问题特使翟隽3月23日召开专题吹风会,介绍近期中东局势及穿梭访问情况,并就当前战事升级、地区安全、中国公民保护等问题作出回应。翟隽表示,中国谴责一切无差别攻击平民和非军事目标的情况;中东已经够乱了,地区国家和人民当前最期盼的是和平和安宁;要坚决抵制单边主义,反对世界倒退回弱肉强食;维护霍尔木兹海峡及附近水域安全符合国际社会共同利益;只要冲突持续,我们的外交斡旋努力就不会停止;提醒中国公民暂勿前往伊朗及周边地区。
【美伊到底谈没谈?】美国总统特朗普3月23日发文称,美方同伊朗领导层进行了对话,但不是同伊朗最高领袖进行对话,双方已形成协议要点,美方“非常有意向与伊朗达成协议”,将“推迟5天”打击伊朗发电站。特朗普说,美伊23日可能通过电话进行对话,以色列对现在的一切感到很满意。针对伊朗方面否认同美国对话,特朗普说,美国炸毁了伊朗大量基础设施,伊朗那里很难获得信息。以色列媒体报道,美方正同伊朗伊斯兰议会议长卡利巴夫进行对话。美媒称,土耳其、埃及和巴基斯坦三国外长过去两天在美伊间传递了信息。以色列一位高级官员表示,本周晚些时候,伊朗和美国高级官员将在巴基斯坦首都伊斯兰堡举行会谈。
伊朗外交部回应表示,与美国方面“不存在对话”,美方相关表态旨在为降低能源价格并争取实施其军事计划的时间。伊朗伊斯兰议会议长卡利巴夫否认与美国对话,并表示伊朗各级官员将坚定支持最高领袖和人民直至实现既定目标。伊朗媒体表示,特朗普“因惧怕伊朗反击而撤销48小时最后通牒”。美国总统特朗普此前向伊朗发出“48小时”最后通牒,要求霍尔木兹海峡在限期内恢复“完全、无威胁”通行,否则美国将打击伊朗发电设施。48小时期限大致在北京时间24日早7点45分到期。
【专家详解美对伊地面作战风险】伊朗武装部队3月23日表示,自22日凌晨起,对以色列境内目标及美国在地区内的军事基地发动了大规模军事打击,目前美以在西亚地区的多层防御网络已陷入崩溃,战局正在扭转,并向有利于伊朗的方向发展。以色列媒体23日披露,美军正加快将数千名海军陆战队员和海军人员部署到中东地区,考虑对伊朗哈尔克岛发动地面军事行动。军事专家认为,美方增兵是在为地面行动做准备,潜在任务包括夺取伊朗浓缩铀、攻占哈尔克岛、突袭波斯湾沿岸甚至大规模入侵等。无论采取何种作战形式,美方都恐面临更大人员伤亡和资源消耗,极易深陷进退失据的“越战式泥潭”。专家详解美对伊地面作战风险>>
【美国下一“战”,古巴?】古巴外交部副部长德科西奥表示,古巴军队正为美国可能发起军事侵略做准备。德科西奥重申,与美国的对话中,古巴政府的性质、结构和成员组成不在谈判范围之内。美国总统特朗普此前称,将“先解决伊朗,然后是古巴”。
分析指出,美国对古巴政策的真实意图已图穷匕见。美国未来的政策走向可能呈现出一种“震荡式高压”,即通过持续的、全方位的挤压迫使古巴社会产生裂变,同时观察内部政治动向,寻找能够实现其“政权更迭”的突发性契机。详情>>
【地球正处于最严重的能量失衡状态】3月23日是世界气象日。《2025年全球气候状况报告》指出,地球能量失衡程度达到自1960年有观测记录以来的最高水平。地球能量失衡是指太阳辐射进入地球系统的能量与离开地球大气层的能量之差,该报告首次将地球能量失衡列为关键气候指标之一。报告指出,留存地球的过剩能量中,1%储存在大气层,造成大气层变暖,超过91%的过剩热量储存在海洋中。2025年,海洋热含量达到历史新高,对海洋生态环境、全球天气系统等带来了一系列的负面后果和连锁反应。

【避险资产成“最大风险”?】金银价格3月23日再度大幅跳水。纽约商品交易所4月黄金期货价格盘中一度跌至每盎司4100美元;伦敦现货金价盘中接连失守4500、4400、4300、4200、4100美元关口,2026年全年涨幅悉数回吐;5月交割的白银期货价格一度跌破62美元关口。上海黄金交易所发布关于做好近期市场风险控制工作的通知,提示投资者合理控制仓位,理性投资。回顾历史上的“金价大跳水”>>

央视网评论,黄金具有商品和货币双重属性,定价由实际利率、避险需求、流动性、通胀预期、供求关系等共同决定。黄金的避险属性从未消失,但规律前提是价格不能透支预期,脱离价值,摒弃羊群式盲从,独立、理性的思考能力才是真正的“避风港”。
【亚太股市迎“黑色星期一”】亚太股市3月23日集体大幅下挫,日经225指数跌3.48%,韩国综合指数跌6.49%。A股、港股均走低,沪指收盘跌3.63%,深成指跌3.76%,创业板指跌3.49%。A股市场近5200股飘绿,超140股跌停。市场分析认为,当前市场的核心压力源在于地缘政治冲突的预期演变。
【千问上线AI打车服务】千问3月23日上线打车能力,可一句话完成选车型、添加途经点、预约时间等操作,还支持“要空气清新的车,价格不超过30元”“驾驶平稳”“服务态度好”等个性化需求。打车能力也可与其他生态服务结合,实现跨服务的串联执行。此前,千问已上线点外卖、订机酒、出行导航等能力。
分析指出,“让AI替人办事”是2026年人工智能竞争的最前沿。中国的互联网生态是“超级APP+生态闭环”,服务在底层数据和调度系统上被打通,中国互联网公司因此在“AI办事”这场全球竞赛中走在前列。
【大疆、影石“打”起来了】大疆已在深圳市中级人民法院正式起诉影石创新,案件涉及无人机飞行控制、结构设计、影像处理等技术领域的6项专利权属纠纷,多名前大疆核心研发人员被指参与。这是大疆首次在国内提起专利权属纠纷,法院已正式立案。影石创新创始人刘靖康3月23日回应称,专利诉讼“在科技公司之间的竞争很常见”,称“完全能理解巨头被抢市场的心态”。
专家表示,这次诉讼意味着大疆和影石创新之间的竞争已从市场、供应链层面,延伸至法律层面,可以视为战争的全面升级。大疆意在通过知识产权遏制对手,确立行业规则。大疆、影石的明暗交锋>>

【超豪华品牌集体收缩电动化战略】劳斯莱斯首席执行官布朗里奇近日收回了其前任做出的2030年底前销售电动车的承诺,并表示V12发动机在2030年后仍会继续搭载于劳斯莱斯车型上。这标志着超豪华品牌集体收缩电动化战略的势头进一步加深。此前,宾利、法拉利及兰博基尼等超豪华汽车品牌也已经不同程度上延缓或放弃了电动化目标。传统超豪华客户对内燃机的偏好在一定程度上影响着这些车企的选择。详情>>


人民日报3月23日关注河北雄安新区:雄安国际空港正式投用。

光明日报3月23日关注河北邱县:“田秀才”变“带货王”——河北邱县推动县域电商“火”起来。


1949年3月24日至4月3日,中国妇女第一次全国代表大会在北平召开,会上正式宣布成立全国妇女统一的群众性组织——中华全国民主妇女联合会。何香凝任名誉主席,蔡畅为主席,邓颖超、李德全、许广平任副主席。1957年9月改称中华全国妇女联合会,简称“全国妇联”。(中国共产党新闻网)
河北广播电视台冀时新闻
更多新闻资讯,请关注河北广播电视台冀时新闻客户端。
河北共产党员杂志
更多党建最新资讯,请关注河北共产党员微信公众号、河北共产党员网。


策划|冯慧杰、李文亮
监制|葛威、姚烨、齐文进
编审|葛威
编辑|曹力、李悦、安鹏
来源|本台、人民日报、新华社、央广网、央视新闻、中国新闻网、中国共产党新闻网、中国经济网、环球时报、河北日报、纵览客户端、长城新媒体、河北交通、河北天气、中国铁路、澎湃新闻、新京报、红星新闻、椒点视频、海客新闻、我们视频、荔枝新闻、看看新闻、青蜂侠、四川观察、视觉中国等(如有侵权,请联系删除)

河北新闻广播官方合作,二手闲置回收平台“悦焕新”
扫码下单,专人上门回收,现场结账方便快捷。
扫码了解↓↓
