首页 |
新闻 |
电视 |
广播 |
直播
登录
注册
|
退出
首页
>
文化•独家
网站无障碍
适老版
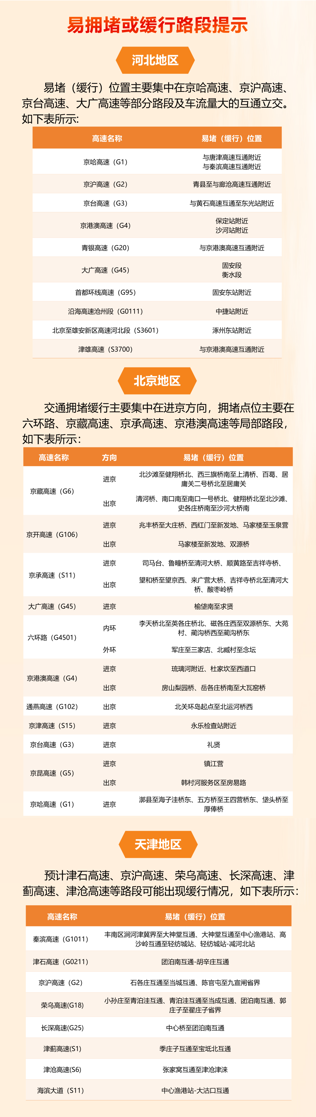
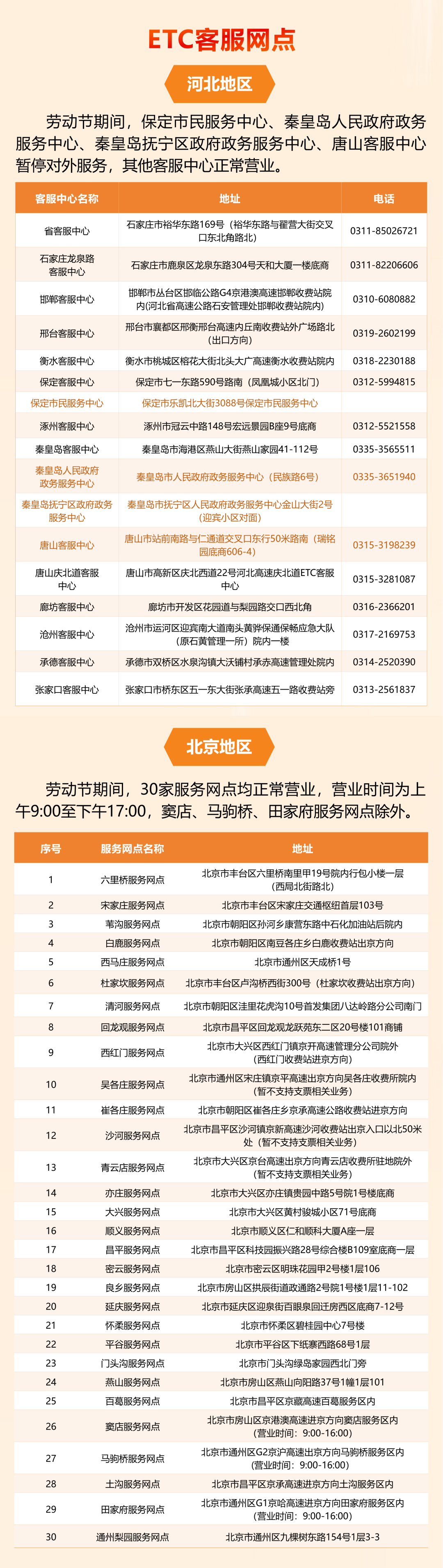
2026年劳动节假期京津冀高速公路出行服务指南
来源:
河北广播电视台冀时新闻
责编:
杨业
时间:
2026-04-28 16:10:22
推荐
热门视频