来源:河北广播电视台冀时客户端
责编:王悦
时间:2025-11-02 12:43
相信很多人都有过这样的经历:穿着在外奔波了一天的衣服和裤子,回家后直接往沙发或床上一坐、一躺。
但是,一想到这些衣物碰过各种公共场所的表面,比如地铁座位、办公室椅子和餐厅座椅,甚至不知道此前都是哪些人接触过的,就觉得浑身不自在。
问题来了,这种健康担忧有必要吗?穿着外裤能直接坐在床上吗?今天,我们就来深入探讨一下。
太长不看版:
对于大多数健康人群来说,日常外出穿的衣服传播疾病的风险其实很低,不必过分担心。但以下情况需要留意:
医务人员、清洁工等高风险职业人群,工作服可能携带较多病原体,建议不要穿回家;
如果家中有免疫力较低的成员,比如慢性病患者等,应保持警惕,避免机会性感染;
从防过敏角度,建议回家后更换外衣,尤其适合季节性过敏人群。
除衣物清洁外,坚持良好的手部卫生习惯,才是预防病原体最有效、也最经济的方式。
对大多数健康人群
不用过于担心
对于大多数健康人而言,通过日常外出衣物感染传染性疾病的概率很低。
虽然理论上衣物可能在疾病传播中扮演“中间”角色,但它的重要性尚不明确,而且总体风险很小。之所以这样说,主要基于以下几个原因:
1.需要足够数量的病原体
大多时候,外衣上存在的极少量病原体并不足以让人生病,一般都要达到一定的数量才能引发感染。
2.病原体存活时间有限
不少导致呼吸道和胃肠道疾病的病原体在体外存活的时间并不长。一项针对新冠病毒的建模研究发现,病毒在棉质衣物上会比较快地失活,甚至,仅乘车通勤后回家,衣物上有传染性的病毒量就可能减少80%之多。
3.衣物纤维的“吸附”作用
衣物的纤维可以在一定程度上“锁住”病毒和细菌颗粒,让它们不那么容易通过接触转移到人的手上或其他表面。
4.传播效率远低于直接吸入
主流观点认为,与直接吸入感染者咳嗽或打喷嚏产生的飞沫相比,衣物上附着的病原体“生物利用度”要低得多。同样的,新冠病毒的建模研究发现,由衣物上的悬浮颗粒引起的“二次吸入暴露”情况,要比在工作场所的吸入暴露低2到3个数量级,这几乎可以忽略不计。
要注意的特殊情况
和普通外衣不同,医务人员的白大褂则是公认的传播载体。
研究发现,医护人员的白大褂上经常会沾染上耐甲氧西林金黄色葡萄球菌(MRSA)、万古霉素耐药肠球菌(VRE)等致病菌。类似地,针对护士白大褂的研究显示,50%的样本都有致病菌污染,包括金黄色葡萄球菌、大肠杆菌等。
不止于此,白大褂上的细菌污染程度还会随着工作时长而增加,这些细菌甚至可以在白大褂上存活数天到3个月之久。
为了防止病原体从医院传播到医院外(尤其是家中),对于医务工作者,要应尽量避免在医疗区域外穿着白大褂,更不要把白大褂穿回家、带回家和其他衣物一起清洗。
除了上面聊到的白大褂外,个别特殊职业和情况下的外衣,也比普通人要有更高的传播风险。
比如,处理垃圾的工人的工作服。甚至有学者统计过,从他们的工作服检测出了275种真菌和54种不同的细菌。可想而知,如果不注意卫生,这些微生物很可能会通过衣物被带到家中各处。
上面这些微生物不一定致病,但如果是遇到一些偶然情况,比如家庭成员免疫功能低下,则可能会出现医学上说的“机会感染”。此外,在集体环境中,共用毛巾、床上用品等个人物品(不仅限于衣物),也是已知的感染传播途径。
最后,要是遇到衣物被体液、呕吐物弄脏,要立即更换和清洗。如果皮肤有开放性伤口、烧伤等情况,护理上也要特别注意。
外衣的另一个风险
可能携带过敏原
上面讨论过,对普通人来说,通过外衣感染疾病的总体风险比较低,但外衣还有另一个被忽略的风险,那就是许多常见的过敏原(例如花粉)会通过外衣“搭便车”进入我们的家中。
如果你是季节性过敏(例如花粉过敏)患者,就要特别注意了,可以采取下面的措施来预防过敏:
1:回家后立即脱掉外衣
2:定期用吸尘器清洁布质家具
3:由于花粉也会附着在人的皮肤、头发甚至眉毛上,在花粉季外出时可以考虑戴上帽子和太阳镜,且回家后洗头、洗脸。
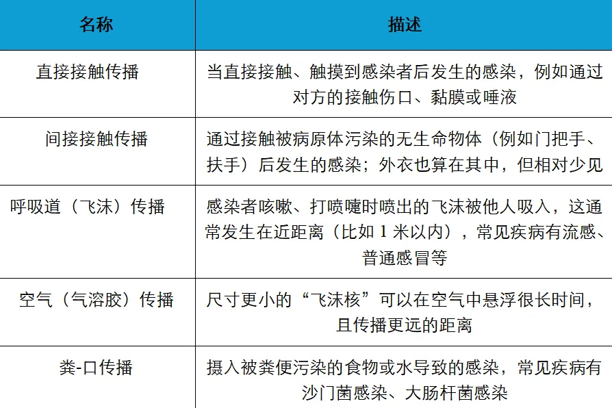
比外衣更直接的传播途径,有这些↓

常见的疾病传播途径
无论病原体来自哪里,良好的手卫生是阻断传播链、保护自己和家人的最有效、最简单的方法之一。其实,许多常见的疾病的传播都和手有关系,比如被污染的手触摸了眼睛、鼻子和嘴巴,就有感染的风险。

下面是几个正确洗手的步骤,可供参考,图片整理自参考资料
总之,穿外裤坐在床上引发疾病的风险很低,不必过于担忧。但如果自己或家人身体不适,又或者心里感觉不舒服,换掉外衣外裤就好了。
来源|新华社、科普中国
编辑|王悦
责编|安倩
编审|吴晓飞
监制|冯慧杰
终审|边宇峰