知名5A级景区,传来消息……

来源:河北广播电视台冀时客户端

责编:王悦

时间:2025-11-09 12:35

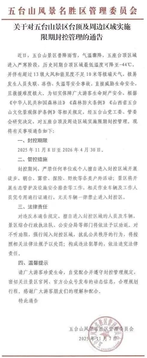
据@山西发布 消息:11月7日,五台山风景名胜区管理委员会发布《关于对五台山景区台顶及周边区域实施限期封控管理的通告》

《通告》称,2025年11月8日—2026年4月30日,五座台顶及周边区域限期实施封控管理,封控期间,严禁任何单位或个人擅自进入封控区域开展徒步、朝台、露营、探险、野炊等各类户外活动。

据《通告》,近日,五台山景区普降雨雪,气温骤降,五座台顶区域进入严寒阶段,历史同期台顶区域最低温度可降至-44℃


不少网友对五台山的气温是否真的会降至-44℃产生疑问。8日,五台山风景名胜区管理委员会工作人员回复记者称,公告中提及的-44℃低温为台顶极端天气记录,历史上曾出现过类似严寒情况。封控期间,游客可以正常进入五台山景区,只是对公告中的五座台顶及周边区域进行了封控。


来源|@山西发布、极目新闻、五台县人民政府网站、五台山风景名胜区管理委员会网站

编辑|王悦

责编|安倩

编审|谷曼

监制|冯慧杰

终审|边宇峰


推荐