来源:河北广播电视台冀时客户端
责编:王悦
时间:2025-11-10 12:40
2025年11月7日,北京市科学技术委员会官网公布了《2024年北京市科学技术奖获奖公告》。
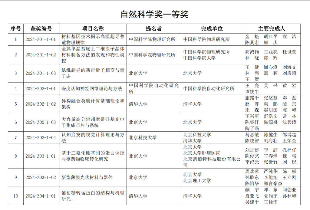
上述公告显示,获奖编号为“2024-Z04-1-01”的项目“葡萄糖转运蛋白的结构与机理研究”获得了2024年北京市科学技术奖自然科学奖一等奖。
该项目的提名者和完成单位均为清华大学,主要完成人包括:颜宁、邓东、闫创业、袁亚飞、党尚宇、孙林峰、吴建平、王佳伟。

北京市科学技术委员会官网公布的《2024年北京市科学技术奖获奖公告》部分获奖名单截图。
该团队正是中国科学院院士、深圳医学科学院院长、深圳湾实验室主任、清华大学生命科学学院讲席教授颜宁的团队。
颜宁致力于跨膜运输蛋白的结构与机理研究,在国际上首次揭示人源葡萄糖转运蛋白、真核生物电压门控钠离子通道和钙离子通道等一系列具有重要生理与病理意义跨膜蛋白的原子分辨率结构,为理解相关疾病的致病机理及药物开发提供了分子基础。目前主要致力于针对疼痛的发病机理研究与药物研发。
上述项目主要完成人中的邓东、吴建平都是颜宁教授的学生、合作人,已经共事多年。
来源|北京市科学技术委员会官网、澎湃新闻
编辑|王悦
责编|安倩
编审|牛作交
监制|冯慧杰
终审|边宇峰