来源:河北广播电视台冀时客户端
责编:王悦
时间:2025-11-15 13:12
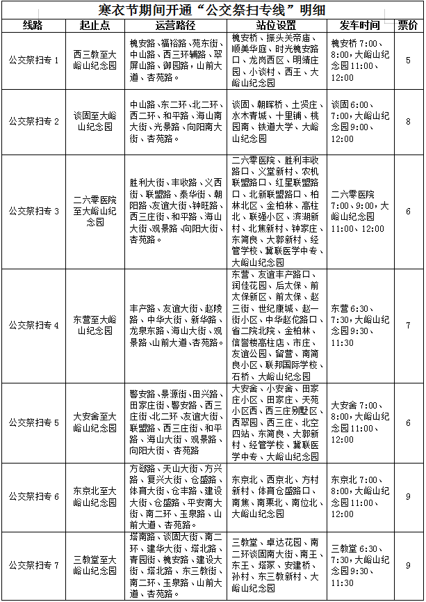
随着寒衣节临近,为保障市民前往大峪山纪念园祭扫活动高效便捷开展,缓解区域交通压力,倡导绿色出行理念,公交集团将于11月15日至16日期间优化祭扫出行服务:开通西王地铁站至大峪山纪念园的“祭扫专线”,并结合停车场交通管制实际情况同步开通免费摆渡线路;同时也可以在“石家庄智慧公交”平台预约谈固、槐安桥等7条“公交祭扫专线”乘车。具体方案如下:
西王地铁站接驳祭扫专线:
2.运营路径:中山路、三环辅路、翠屏山路、京赞线、御园路、青银辅路、山前大道、杏苑路、京赞线。
3.站位设置:西王公交枢纽站、西王地铁站D出站口、大峪山纪念园。
4.运营参数:在11月15日至16日期间运营,首末车时间7:00—11:00,平均发车间隔20分钟,票价3元,石家庄公交发行的卡面具有交通联合标识的一卡通卡、A卡和石惠卡享受9折优惠,其他证卡无效。
大峪山停车场摆渡线路:
结合寒衣节前往大峪山纪念园祭祀扫墓的车流量较大,为了确保市民的安全出行,届时生命纪念园将实施交通管制措施,部分车辆将统一停放于大峪山停车场。在交通管制期间,开通纪念园公交免费摆渡服务,具体线路如下:
1.起止点:大峪山停车场-大峪山纪念园
2.运营路径:杏苑路。
3.运营时间:7:00—12:00(具体时间根据交通管制时间进行调整),市民可免费乘坐。
常规运营线路乘坐方式:
为方便市民前往大峪山纪念园进行祭扫,市民可乘坐副320路、游5路、游6路、309路等线路,在动物园站换乘游16路到达大峪山纪念园。

“祭扫专线”购票方式:
采取线上预约模式运营,乘客可下载“石家庄智慧公交”App或登录“石家庄智慧公交”微信小程序购票乘车,人数达到20人时即可成团发车,低于20人成团标准的,系统会通过短信通知并在24小时内自动退票。为更好地满足市民出行需求和车辆高效的匹配使用,线上售票和退票截止时间统一调整为发车班次前一天的18:00,超过时间不再售票、退票,如行程有变化,需要在规定退票时间内办理退票。
来源|石家庄公交
编辑|王悦
责编|安倩
编审|牛作交
监制|冯慧杰
终审|边宇峰