来源:河北广播电视台冀时客户端
责编:杨磊
时间:2022-10-04 08:46:25
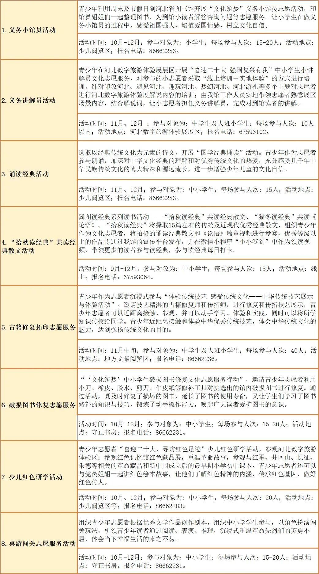
冀时客户端报道(河北台 杜岩卿 王岩 通讯员 吕鹏)据河北省图书馆公众号消息,为充分发挥文化志愿服务培养时代新人、弘扬时代新风作用,引导广大青少年通过参与志愿服务深入感悟优秀文化,提升精神素养,厚植爱党爱国爱社会主义情感,河北省图书馆于2022年9月-12月开展“喜迎二十大 强国复兴有我”为主题的系列青少年文化志愿服务活动。
特邀广大青少年学生及中小学以学校为单位组织报名参与,活动咨询电话:0311-67593064。活动内容如下:
