来源:河北广播电视台冀时客户端
责编:王昆
时间:2022-10-18 17:20:36
冀时客户端报道(河北台 杜岩卿 王岩 通讯员 郭俊岭)10月18日,石家庄市公安局交通管理局依照《石家庄市停车场管理办法》有关规定,对河北丰驿停车场等 17个公共停车场、共计1981个停车泊位进行了备案,现予以公示。截止目前,全市已对1250个停车场、186370个泊位进行了备案公示。
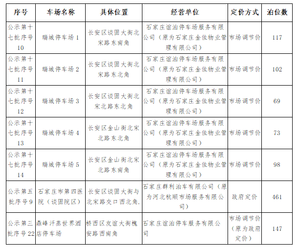
同时,对瑞城停车场等7个已备案停车场信息变更情况进行公示。
石家庄交警温馨提示:全市停车场正在全面规范管理中,请大家一定要选择正规停车场停车,并遵法停车、入位停车、按向停车,感谢广大市民理解和支持!
关注“石家庄公安交警微信公众号”后,通过“微服务”——“停车场服务平台”——“便民公示”版块,在搜索框输入停车场名称,或输入街道、路口名称,即可查询该街道或路口已经备案的停车场信息。欢迎大家对以上备案停车场的规范管理情况进行监督。价格和收费问题请拨打市场监管监督电话12315;停车场市容管理脏乱差等,可拨打12345政务服务便民热线;对停车场擅自变更停车设施、阻碍交通等问题可在工作时间拨打辖区交警大队监督电话(桥西大队85858455;新华大队85858481;长安大队85858684;裕华大队85858553;高新大队85858580),相关部门将认真受理群众举报,并依法、快速查处。
美丽省会大家建,交通文明为大家。让我们每个人都行动起来,为建设美丽省会贡献自己的一份力量!
石家庄市机动车停车场备案信息公示表
(第二十批)
一、公共停车场备案公示


二、已备案停车场信息变更公示
